网站首页 > 2023 > 06月 > 正文

beat3656门课程获批认定为国家级一流本科课程

来源:新闻网  

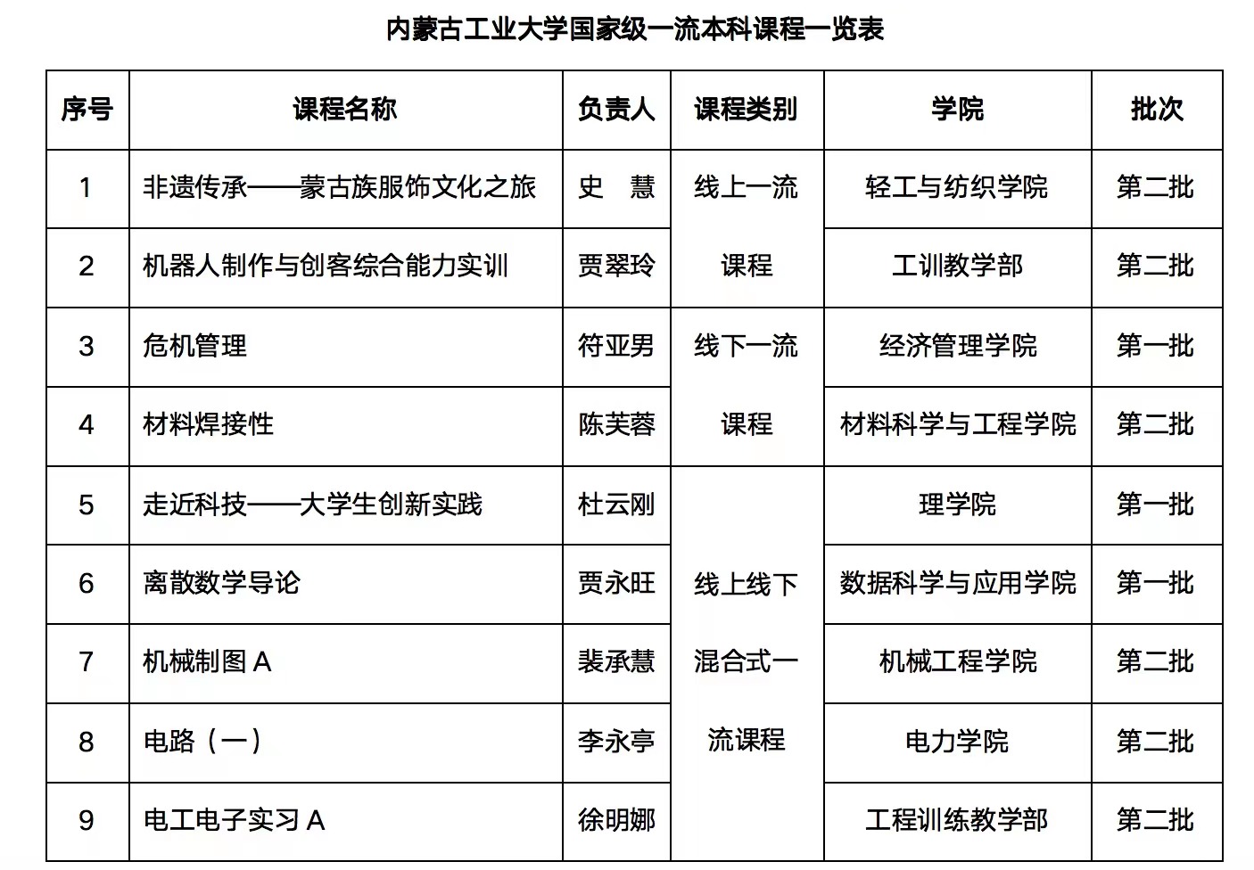
近日,教育部印发《关于公布第二批国家级一流本科课程认定结果的通知》(教高函〔2023〕7号)正式公布认定5750门课程为第二批国家级一流本科课程,其中beat365共6门课程获得认定。至此,beat365共有国家级一流本科课程9门,其中线上一流本科课程2门、线下一流本科课程2门、线上线下混合式一流本科课程5门。

近年来,学校不断搭建教学改革与交流平台,努力让课程优起来、教师强起来、学生忙起来、管理严起来、效果实起来。下一步,学校完善以质量为导向的课程激励机制,推动教育数字化深化本科课程体系、课程内容与教学模式改革创新,注重优秀案例的推广,推进一流本科课程示范引领作用取得更大成效。

文字、表格:教务处



2023年06月12日 17:53:35