网站首页 > 2023 > 08月 > 正文

祝贺!beat365在第十六届“高教杯”全国大学生先进成图技术与产品信息建模创新大赛斩获佳绩

来源:新闻网  

8月6日,第十六届“高教杯”全国大学生先进成图技术与产品信息建模创新大赛总决赛公布最终成绩beat365获团体二等奖实现历史突破。

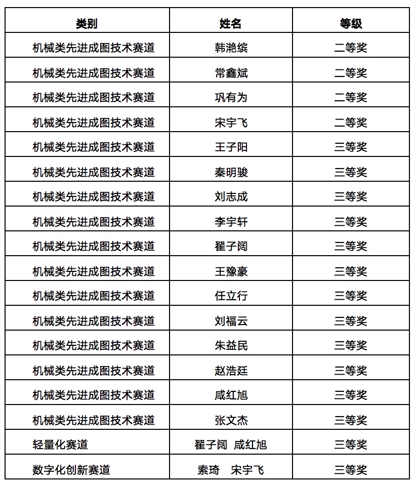
全国大学生先进成图技术与产品信息建模创新大赛规模大、水平高、参赛人数多,被誉为“图学界的奥林匹克”,是最具影响力的全国性大学生赛事之一,已被列入全国普通高校学科竞赛排行榜。本届赛事吸引全国1000所高校,40万名学生参加,经过校赛省赛层层选拔beat365共18名本科生晋级决赛经过激烈角逐,beat365共4荣获机械类先进成图技术赛道二等奖14人荣获三等奖2人荣获轻量化赛道三等奖,2人荣获数字化创新赛道三等奖。

第十六届“高教杯”全国大学生先进成图技术与产品信息建模创新大赛机械类获奖名单

     文字图片机械工程学院


2023年08月07日 20:08:12