beat365入选2025年全区高校党建“双创”示范项目4项

来源:新闻网  

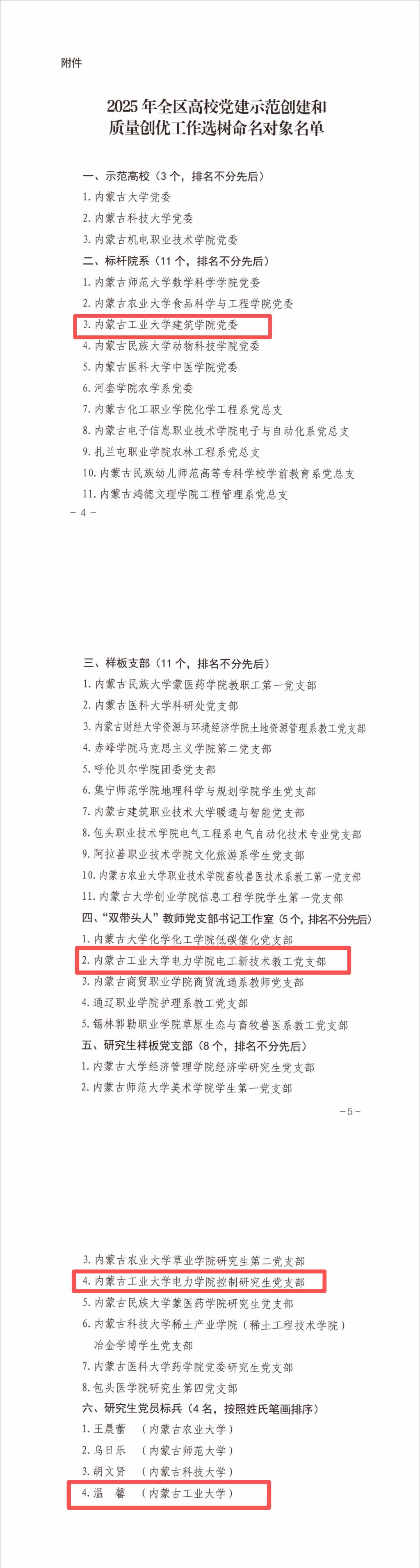
近日,自治区党委教育工委印发《关于选树2025年全区高校党建示范创建和质量创优工作命名对象的通知》,beat365成功入选2025年全区高校党建“标杆院系”“双带头人”教师党支部书记工作室、研究生样板支部、研究生党员标兵4项荣誉。




此次入选4项党建“双创”示范项目,是beat365在基层党建工作中取得的又一重要突破,充分彰显了学校党委在推进党建工作高质量发展方面的扎实成效。截至目前,学校已累计建成全国高校“双带头人”教师党支部书记工作室2个、全国党建“样板支部”1个,入选全国高校“双带头人”教师党支部书记“强国行”专项行动团队3个。同时,在自治区层面,学校已获批党建“标杆院系”“样板支部”“双带头人”教师党支部书记工作室、研究生样板支部、研究生党员标兵等8项荣誉,获批数量位居自治区高校前列。

学校党委将以此次入选为契机,持续深化党建示范创建和质量创优工作,有组织培育遴选,以学校“工大先锋”党建品牌为引领形成“1+27+N”的党建品牌矩阵,推进党建与学校事业发展“一融双高”,以高质量党建引领学校各项事业更高质量发展,为建设教育国和教育强区贡献“工大先锋力量”。

文字、图片:组织部


2025年11月11日 17:40:18